
Social Wall
With a change in perspective, a cool technology and a little help from the social networks, Telhanorte turned one of its best sellers into a canvas. A thing that was ready to hold any idea people might have and were willing to hang up in their homes. This is how the Social Wall was born. A technology to print tiles, linked with a Facebook app, which invites people to send in their own photos to be printed on a wall tile.
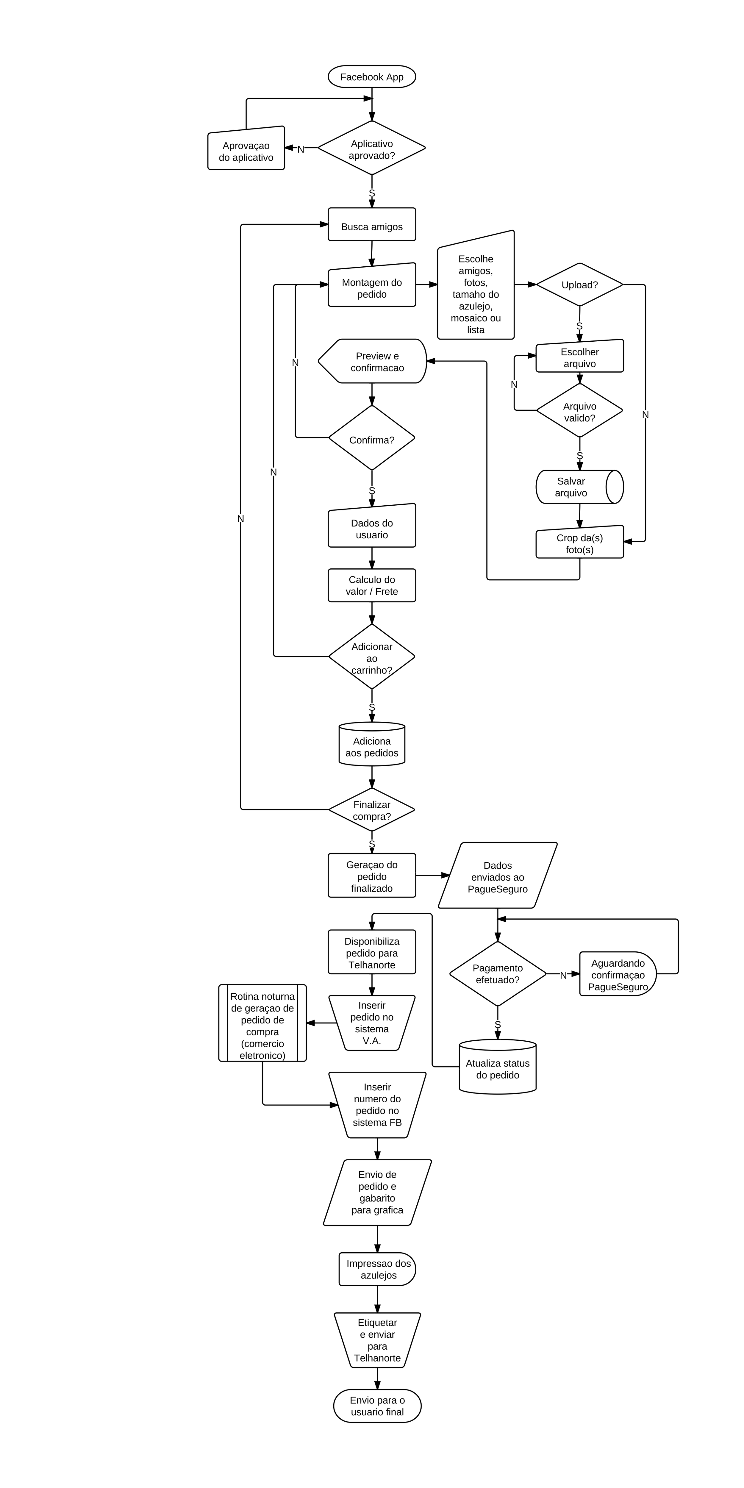
How it works
1. the user had an image that they thought would look great on a wall tile or a tile mural. This could be their friends’ faces or their children’s doodles. | 2. they uploaded those photos to Facebook and the app pulled them up when the user logged on. Then all they had to do was to pick a photo and decide where it should be used. | 3. Telhanorte printed the tiles and sent them to people’s homes. Each tile cost less than $5.
The new product allowed Telhanorte to create cool stuff for everyone.





Fluxo do Produto